Revista Centroamericana de Administración Pública, Enero-Junio/2022, No. 82

 

Análisis del proceso de otorgamiento de Pensión por Régimen no Contributivo por invalidez de la Caja Costarricense de Seguro Social

 

Investigadoras:

Angela Morales[1]

Angie Parra[2]

Resumen

En el proceso de valoración de pensión solicitada por el régimen no contributivo por invalidez, intervienen diversos profesionales y departamentos. En términos generales se tiene conocimiento que existen falencias e inconformidades (tanto internas como externas), pero que a la fecha el tema no ha sido analizado de forma integral.

Con el presente estudio se desea mejorar la calidad del proceso de otorgamiento de Pensión por Régimen no Contributivo por invalidez de la Caja Costarricense de Seguro Social, a través de la caracterización del Proceso, con el fin de proponer mejoras al proceso del otorgamiento del Pensión por el Régimen No Contributivo por invalidez.

Palabras claves

PENSIÓN, RÉGIMEN NO CONTRIBUTIVO, COSTA RICA, CAJA COSTARRICENSE DE SEGURO SOCIAL

Abstrac

Various professionals and departments intervene in the pension assessment process requested by the non-contributory disability regime. In general terms, it is known that there are shortcomings and nonconformities (both internal and external), but to date the issue has not been comprehensively analyzed.

With the present study it is desired to improve the quality of the process of granting a Pension for Non-Contributory Regime due to disability of the Costa Rican Social Security Fund, through the characterization of the Process, to propose improvements to the process of granting the Pension for the Non-contributory Scheme for disability.

Keywords

PENSION, NON-CONTRIBUTORY REGIME COSTA RICA, CCSS

Recibido: 17 de enero de 2022

Aceptado: 01 de abril de 2022

DOI: 10.35485/rcap82_4


 

Introducción

La Caja Costarricense de Seguro Social (CCSS), es la institución pública encargada de la seguridad social en Costa Rica. Involucra atención médica, regímenes de pensiones y administración para la gestión. Dentro del régimen de pensiones presenta un apoyo a personas que no han cotizado en el régimen normal de pensiones, por lo cual ha creado el programa de Pensiones del Régimen No Contributivo (RNC). Fue aprobado el 28 de agosto del 2008, en el artículo 14 de la sesión 8278. (CCSS, 2012).

En el proceso de valoración de las solicitudes al Programa de Pensiones del RNC, se han detectado muchas inconformidades tanto a lo interno de los prestatarios del servicio, en especial en la valoración del estado de invalidez como de los clientes externos, por los tiempos prolongados de trámite como por la burocracia en el trámite de los documentos administrativos. Además, que al final del proceso se ocupa un espacio en una lista de espera que no depende de la condición del solicitante sino del momento en que se completa el proceso y se debe de esperar hasta que salga un pensionado ya sea por muerte o su condición económica social mejore.

Dentro de los actores está la CCSS como actor directo, por medio de la Gerencia de Pensiones encargada de la administración, distribución de las pensiones, valoración y diagnóstico; y el Instituto Mixto de Ayuda Social (IMAS) es el encargado de la distribución de los fondos, así como del manejo del Sistema Nacional de Información y Registro Único de Beneficiarios del Estado (SINIRUBE), el cual determina el grado de pobreza a través de una metodología definida de previo.

La Pensión del Régimen no Contributivo va dirigida a las personas costarricenses o extranjeras naturalizadas como serían adultos mayores, inválidos, viudas en desamparo, huérfanos e indigentes. (CCSS, 2012)

Todas estas personas o las que se consideren que deben de recibir una pensión del Régimen No Contributivo, pueden solicitar en las oficinas de las Sucursales de la Caja Costarricense de Seguro Social la documentación correspondiente para el trámite de su pensión.

Dentro de los procesos para el trámite de una Pensión del Régimen No Contributivo, se requiere la evaluación socioeconómica  para determinar si se sigue con el trámite de pensión o se excluye ya que el instructivo indica en su artículo 4: “La Ficha de Información Social del IMAS o la ficha de Integración Social del SINIRUBE, debe indicar que el solicitante se encuentra en Pobreza (Pobreza Básica) o Pobreza Extrema, caso contrario será causal para que la administración proceda a denegar el beneficio solicitado” (CCSS, 2017)

El realizar el estudio propuesto permitirá detectar inconformidades y los procesos ineficientes, que deban modificarse, para realizar un proceso más efectivo y con mayor calidad, lo que inducirá a que los beneficiarios no tengan que esperar largos tiempos, ya que son personas que sobreviven con pocos recursos y con la pensión mejoraría su entorno, lo que conlleva a reducir los riesgos sociales a que se enfrentan diariamente.

El analizar este proceso crea un conocimiento en los actores del sistema, que permitirá realizar mejoras y empoderarse más del modelo que se ejecuta en la Gerencia de Pensiones.

Para los departamentos de dirección y administración, es relevante contar con un análisis del tema en cuestión para cubrir dicha necesidad, aplicando los conocimientos en Gerencia de Salud, especialmente en lo relacionado a planificación estratégica de procesos.

Este artículo no solo conjuga un aprendizaje teórico y la aplicación de los conocimientos de la Gerencia en Salud, sino que empodera y permite plantear mejoras a un sistema.

Antecedentes

En Costa Rica la obra visionaria del señor presidente Dr. Rafael Ángel Calderón Guardia estableció en 1941 la Caja Costarricense de Seguro Social como el primer pilar del sistema de garantías sociales, con ello garantizó a los trabajadores servicios de salud y un sistema previsional que les amparara ante las circunstancias de invalidez, vejez y muerte. La CCSS con la reforma el 22 de octubre de 1943, se constituye en una  institución autónoma, destinada a la atención de la población obrera y mediante un sistema tripartito de financiamiento. Su formación y funcionamiento están salvaguardados en los artículos 73 y 177 de la constitución política de la Nación. Este desarrollo social en materia de pensiones, se complementa con la ley de desarrollo social y asignaciones familiares la cual autoriza el financiamiento de régimen no contributivo a cargo de la CCSS. (Caja Costarricense de Seguro Social, 2019)

Para el otorgamiento de la pensión del régimen no contributivo el proceso se basa en dos documentos que emitió la Caja Costarricense de Seguro Social, el Reglamento de Programa del Régimen no Contributivo de Pensiones y el Instructivo del Programa del Régimen no Contributivo de Pensiones.

El instructivo del programa régimen no contributivo de pensiones, desarrolla todos los pasos que corresponden a la tramitología de una solicitud.

La CCSS administra el recurso económico para el RNC, que viene a través del Fondo de Desarrollo Social y Asignaciones Familiares (FODESAF), mediante un aporte de al menos 10.35% de lo recaudado por concepto del impuesto sobre la renta y el 5% de recargo sobre planillas de los patronos públicos y privados, con algunas excepciones; con recursos previstos en la Ley 7972 “Cargas Tributarias sobre Licores y Cigarrillos”, así como los recursos provenientes de la lotería electrónica de la Junta de Protección Social, de conformidad con la Ley de Lotería N.º 7395.

Por todas las condiciones sociales y económicas que existen actualmente en Costa Rica, un 23 % de la población se encuentra en línea de pobreza, y 6,3% en pobreza extrema. (INEC, 2021) Tal condición hace que más personas busquen la cobertura del Régimen no Contributivo, esto implica que se deban de realizar con mayor frecuencia los procedimientos de estudio para el otorgamiento o denegatoria de la pensión mencionada.

Los actores involucrados en el desarrollo de este artículo de forma directa son:

·       La CCSS como actor directo por medio de la Gerencia de Pensiones encargada de la administración, distribución de las pensiones, valoración y diagnóstico.

·       El Instituto Mixto de Ayuda Social (IMAS)es el encargado de la distribución de los fondos, creada por la Ley de Desarrollo Social y Asignaciones Familiares #5662, del 23 de diciembre de 1974, y así como el manejo del Sistema Nacional de Información y Registro Único de Beneficiarios del Estado (SINIRUBE).

El SINIRUBE fue creado con los siguientes fines:

·       Crear una metodología única para medir la pobreza mediante una base de datos actualizada con cobertura nacional.

·       Simplificar los trámites, eliminar duplicidad de acciones y requisitos.

·       Orientar la inversión social y de esta forma garantizar que los beneficios lleguen de forma efectiva a quien los necesita.

·       Proporcionar información integrada para la toma de decisiones y promover criterios homogéneos en las distintas instituciones.

·       Eliminar duplicidades en la asignación de beneficios.

El objetivo del SINIRUBE es desarrollar el Sistema Nacional de Información Social como herramienta que contribuya a la articulación de las instituciones para una intervención integral de la población en condición de pobreza extrema y pobreza. (IMAS, 2019). El SINIRUBE tiene como fuente la información de varias instituciones importantes del estado costarricense, tales como: Tribunal Supremo de Elecciones, Dirección de Migración y Extranjería, Registro Nacional de la Propiedad, Instituto Mixto de Ayuda Social, Caja Costarricense de Seguro Social, Fondo Nacional de Becas, Banco Hipotecario de la Vivienda, Instituto Nacional de la Mujer, Ministerio de Trabajo y Seguridad Social, Consejo Nacional de la Persona con Discapacidad, Instituto Costarricense del Deporte, Ministerio de Salud (CEN-CINAI), Instituto Nacional de Aprendizaje, Consejo Nacional de la Persona Adulta Mayor y Patronato Nacional de la Infancia.

Esta investigación no se limita solamente a evaluar todo el proceso con respecto a la valoración médica para pensión por régimen no contributivo por invalidez, el cual son los casos mencionados del Reglamento del Programa de Régimen no Contributivo de pensiones; en donde se debe definir si la persona solicitante es inválida, y según lo estable el reglamento son aquellas personas que por debilitamiento de su estado físico o mental hayan perdido dos terceras partes (67%) o más de su capacidad general. Por lo tanto, se considera el proceso más complejo, ya que en vejez, viudez, huérfanos e indigentes se limita solamente a la valoración socioeconómica.

Método o herramientas aplicadas en esta investigación

Se realizó una investigación de tipo cualitativa descriptiva. Por medio de un estudio transversal. Debido a que es un análisis actual de los procesos en la Sucursal de la CCSS tomando como ejemplo el cantón de Esparza, que pertenece a la provincia de Puntarenas de Costa Rica.

Se utilizó un análisis de todo el proceso de gestión para el otorgamiento de Pensión por RNC por invalidez, y que se encuentra en práctica hasta la fecha; mediante el punto de vista gerencial del Régimen no contributivo, utilizando un caso prototipo.

Se consideraron dentro de esta investigación como marco de regulación de Costa Rica, la Constitución Política según el título IV de Derechos y Garantías Individuales Artículo 21, 27 y 30. Así como también en el Título V de Derechos Y Garantías Sociales el Artículo 50 y 73.

Se tomó en cuenta la Ley General de Administración Pública según el Artículo 173; después la Ley General de Salud según los artículos 1, 3, y 7.

Además, se consideró La Ley de Desarrollo Social y Asignaciones Familiares, N.º 5662 del 23 de diciembre de 1974, reformada por la Ley 8783 del 13 de octubre del 2009, tomando en cuenta los artículos 1,2 y 4.

También se realizó un análisis del Reglamento del Programa Régimen No Contributivo de Pensiones. Para efectos de la recolección de la información para su análisis, se desarrolló el proceso a través de un mapa conceptual, en donde se determinó los puntos de control y cada una de las etapas que debe pasar una solicitud de pensión del RNC. Se entrevistaron a las personas que desarrollan el sistema de condición de invalidez a través de una entrevista y se desarrolló un caso prototipo que permitió analizar el proceso de una solicitud.

La información recolectada fue mediante una entrevista que planteó algunas preguntas para que el entrevistado expresara su opinión sin necesidad de una estructura previa de preguntas; por lo que se entrevistó al Lic. Jorge Jenkins Ugalde Gómez (director de la Sucursal de Esparza); a la Directora del Área de salud de Esparza, Esmeralda Bonilla; así como a la Dra. Silvia Corrales que forma parte de la Dirección Calificadora de Invalidez, donde se encuentra la Comisión Calificadora del Estado de Oficinas Centrales de la CCSS.

Estos procesos se refieren a lo indicado en el Reglamento del Régimen No Contributivo, y en los procedimientos realizados por las sucursales del país, en la medición del tiempo transcurrido entre la petición a la sucursal y la resolución final del trámite. También se tuvo como fuentes de información los encargados de los procesos de la sucursal de Esparza. Para completar la información se tuvo como fuentes de información 4 personas a las que se le otorgó el beneficio, a fin de conocer su criterio relacionado con trámites, tiempo de espera y calidad de la atención.

Se aplicó una entrevista no estructurada a los encargados de procesos de la sucursal de Esparza, Área de Salud de Esparza (Comisión Local Calificada del RNC y Dirección Médica) y de Oficinas centrales (Comisión Calificadora del Estado).

El objetivo fue conocer su criterio relacionado con el proceso de asignación para otorgar una pensión por RNC. Se hizo un análisis documental de lo existente para este proceso por medio de una entrevista individual, en  donde se tomó cómo criterio a 4 beneficiarios, como muestra, para conocer calidad del proceso, tiempo de espera y trámites, entre otros.

Los alcances fueron orientados a dejar documentado un proceso para el otorgamiento de Pensión por Invalidez del Régimen no Contributivo, que cumpliera con criterios de calidad en cuando a tiempo de respuesta, calidad de la atención y mejoramiento de la eficiencia de todo el proceso en la asignación de una pensión.

Fue una propuesta dirigida a los encargados con un enfoque de gerencia de la salud para planteamiento de mejoras y habilidades de gestión que permitan la optimización del uso de los recursos y la efectividad de los resultados, para que incida en cambios continuos de los procesos, así como por otra parte la continua introducción de estrategias a nivel clínico y médico, lo que ayuda a mejorar la articulación de los diferentes niveles de gestión con el fin de llevar a una transformación constante de los paradigmas en el sector salud.

Consideraciones teóricas y temáticas

El objetivo general de esta investigación era proponer mejoras para la eficiencia del proceso de otorgamiento de Pensión por Régimen no Contributivo por invalidez de la Caja Costarricense de Seguro Social. De esa forma se buscaba alcanzar objetivos específicos como caracterizar el proceso de otorgamiento de Pensión por Régimen no Contributivo por invalidez de la Caja Costarricense de Seguro Social, mostrar el funcionamiento del proceso de otorgamiento de Pensión por Régimen no Contributivo de la CCSS mediante un caso prototipo y recomendar las acciones gerenciales que deben ser implementadas para la mejora de la eficiencia del Régimen estudiado.

El Régimen no contributivo, se denomina así, porque las personas no han cotizado en un sistema de pensiones, sino que es el Estado que, en razón de su naturaleza de vulnerabilidad por las razones indicadas, les otorga una pensión de monto básico, más la atención de la salud. En Costa Rica es parte de la seguridad social cuyo propósito es la protección ya sea por este medio, o por medios contributivos solidarios como es el régimen de Invalidez, Vejez y Muerte (IVM).

Desde el punto de vista externo, la población que solicita una pensión por el régimen no contributivo  debe realizar un proceso extenso y esperar un largo periodo para finalmente obtener una respuesta, debido a que existe un rezago o acumulación de expedientes pendientes de valoración.

Desde el punto de vista interno, el proceso no tiene las facilidades ni la planificación estratégica para definir las funciones en el proceso de atención de usuarios. En muchos casos no se da el tiempo necesario, para poder analizar desde el punto de vista clínico al usuario, ya que se necesitan varias citas las cuales no son parte de la programación operativa del centro de atención de adscripción del solicitante de una pensión. Estos elementos inciden en la oportunidad, calidad y resultados del análisis de cada caso en el trámite de la pensión del Régimen No Contributivo por invalidez.

Las siguientes secciones de beneficiarios y requisitos son los lineamientos que regulan la pensión por este régimen.

Beneficiarios:

Las personas que pueden ser beneficiarios de una Pensión del Régimen no Contributivo son:

·       Las personas adultas mayores de 65 años.

·       Las personas con discapacidad que no puedan trabajar y sean menores de 65 años.

·       Huérfanos: i. Que sean menores de edad, huérfanos de los dos padres o si muere la madre y el padre no ha reconocido al menor legalmente. ii. Personas que tengan entre 18 y 21 años, huérfanos de ambos padres y que se encuentren estudiando formalmente y que no trabajen.

·       Las viudas entre 55 y 65 años que estén en desamparo económico, o que tengan hijos menores de 18 años o entre 18 y 21 años si están estudiando o bien que no trabajen.

·       Las viudas entre 55 y 65 años que estén en desamparo económico, o que tengan hijos menores de 18 años o entre 18 y 21 años si están estudiando o bien que no trabajen.

·       Indigentes.

Requisitos de admisión:

Para ser beneficiario del Programa del Régimen no Contributivo de Pensión se debe de considerar una serie de elementos previos que se deben de analizar en el transcurso del proceso de otorgamiento o negatorio del programa.

Requisitos del Reglamento del programa de régimen no contributivo de pensiones:

·       Ser costarricense por nacimiento o naturalización.

·       Que ninguna otra persona dentro de la familia con que se vive tenga pensión RNC.

·       Demostrar que no tiene familiares que puedan ayudarle a sostener sus necesidades básicas de subsistencia.

·       No puede tener propiedades a su nombre y si las tuviera solo puede ser la casa donde vive y no sea más grande de 400 metros cuadrados si está ubicada en área urbana y los 1000 metros cuadrados si se encuentra en área rural.

·       No ser asegurado en otros regímenes. El solicitante no debe de poseer ninguna pensión contributiva o no contributiva nacional o extranjera.

·       Debe ser acreditada por el IMAS o SINIRUBE que el solicitante se encuentra en pobreza básica o Extrema.

·       Si el solicitante no posee la acreditación por parte de IMAS o SINIRUBE, se debe determinar las necesidades básicas insatisfechas por parte de la CCSS.

·       Si se trata de un grupo familiar se debe determinar el ingreso familiar per cápita, si el mismo es igual o inferior al indicador de la línea de pobreza nacional, para medir el ingreso familia se debe de considerar los gastos, por necesidades especiales que son:

a.     Alimentación: Únicamente se considerará un gasto por este concepto cuando se requiera de una dieta o alimento especial o bien algún complemento alimentario, producto de su padecimiento o condición, que no sea suministrado por la CCSS.

b.     Implementos de habilitación y rehabilitación: Corresponde al gasto mensual por alquiler de ayudas técnicas (por ejemplo, sillas de ruedas, camas ortopédicas, entre otros).

c.     Transporte: Estos gastos deberán respaldarse en la asistencia a alguna cita médica, terapia o actividad educativa o de rehabilitación. Se incluirá este rubro si el gasto se realiza todos los meses. Si el gasto no es mensual, pero si se manifiesta con periodicidad, se realizará un prorrateo mensual para efectos de incluirlo en el cálculo de la línea de pobreza familiar ampliada.

d.     Terapias: Toda terapia (s) debe estar asociada con su padecimiento, deberá presentar facturas de los gastos efectivos para estimar un monto mensual por este concepto.

e.     Medicamentos: Solo se tomarán en cuenta los que sean recetados por el médico tratante y que no sean suministrados por la CCSS. Este gasto se estima de forma mensual.

f.       Pañales: Se considerará como necesidad especial, este gasto a partir de los 3 años, siempre y cuando no sean suministrados por la CCSS.

g.     Cuidador: Para estos gastos, se tomará lo indicado por el solicitante, en la “Solicitud de pensión con carácter de Declaración Jurada”.

·       Si el solicitante es asalariado o trabajador independiente y cumple con todos los requisitos y condiciones establecidos en el Reglamento del Programa RNC, pero de acuerdo con la revisión del Sistema Integrado de Pensiones (SIP) o Sistema Centralizado de Recaudación (SICERE), se le notificará al solicitante, en el caso de asalariado, que debe de presentar la información a partir de cuándo está en condición de asalariado. Si es trabajador independiente se excluirá automáticamente del SICERE.

·       Si la persona al realizar el estudio se encuentra recluida en un centro penitenciario o en algún lugar de detención, será excluida del proceso, si su arresto es domiciliar o está en alguna condición fuera de un centro penitenciario, se denegará si no cumple con lo definido en el artículo 3 del Reglamento.

La CCSS se divide en Direcciones Regionales en Servicios de Salud, esta división territorial es importante para proporcionar los servicios de salud en forma integral al individuo, la familia y la comunidad, y así otorgar la protección económica, social y de pensiones, conforme la legislación vigente, a la población costarricense. Por lo que hay 7 direcciones: Dirección Regional en Servicios de Salud Central Sur, Dirección Regional en Servicios de Salud Central Norte, Dirección Regional en Servicios de Salud Chorotega, Dirección Regional en Servicios de Salud Pacífico Central, Dirección Regional en Servicios de Salud Huerta Norte, Dirección Regional en Servicios de Salud Huetar Atlántica y Dirección Regional en Servicios de Salud Brunca.

La CCSS cuenta con 103 Áreas de Salud, en donde cada una cuenta con un grupo de médicos evaluadores, formando parte del Comité Local Calificador. La Gerencia Financiera cuenta con 84 Sucursales en total distribuidas en todo el país, se encuentra establecida a nivel Central únicamente en las oficinas centrales de la CCSS, lo que quiere decir que se encuentra concentrada.

Esquema 1. Organigrama de la división administrativa de la CCSS

Diagrama

Descripción generada automáticamente

Fuente: Morales Soto Ángela; Parra Brenes Angie (2019)

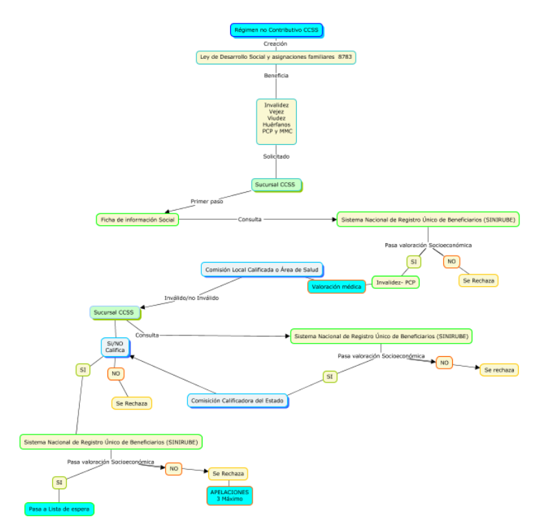
El proceso para valoración de pensión por RNC debe pasar por varias etapas según análisis documental realizado:

Etapa 1: Trámite administrativo en Sucursal de la CCSS

Para poder determinar si una persona es beneficiaria del Programa de Régimen no Contributivo de Pensiones se deben de realizar los siguientes pasos o procedimientos:

1.     El trámite se debe de realizar en las Unidades Tramitadoras de estos beneficios a nivel nacional, según el domicilio del solicitante. Si se presenta en un lugar diferente al domicilio, la unidad tramitadora traslada la información presentada, según corresponda por medio del domicilio del solicitante. En el caso que la persona que solicita el estudio se ha considerado que no está en condición de pobreza, debe solicitar al IMAS la actualización de la información de la ficha respectiva de previo a la presentación de la solicitud.

2.     Los documentos a presentar son los siguientes:

a.     Solicitud de pensión con carácter de declaración jurada completa.

b.     Declaración Jurada de Datos Generales para Área de Salud, solo para trámites de invalidez.

c.     Cédula de identidad del solicitante y/o o su representante legal. (Copia de la cédula del solicitante debe ser reproducida por la Administración).

d.     Para aquellos miembros del grupo familiar que reciban pensión alimentaria dictada por sentencia firme, deben aportar constancia de pensión alimentaria en la que deberá indicar el monto y los beneficiarios.

e.     Certificaciones de defunción del esposo o padres (en caso de solicitudes por viudez u orfandad) solo si estas no aparecen inscritas en la Web del Tribunal Supremo de Elecciones

f.       Documento de residencia permanente vigente extendido por la Dirección General de Migración y Extranjería (DIMEX). (Solo para extranjeros)

g.     Declaración jurada de los ingresos percibidos en el extranjero por los miembros del grupo familiar. (Solo para extranjeros)

h.     Constancia original de nacimiento extendida en su país de origen o pasaporte original. (Solo para extranjeros y menores de edad))

i.       Declaración jurada de los ingresos percibidos en el extranjero por los miembros del grupo familiar. (Solo para extranjeros y menores de edad)

3.     Al recibir los documentos el funcionario encargado debe revisar la validez y consistencia de estos, sin tachones y verificará lo que corresponda, ante la web del Tribunal Supremo de Elecciones y el Registro de Propiedad.

4.     Habiendo verificado los documentos serán incluidos en el Sistema Integrado de Pensiones.

5.     La documentación es revisada por parte del funcionario encargado de realizar el análisis, en este momento se realizan las subsanaciones de los documentos o se solicita más información.

6.      Con toda la documentación se analiza el estado de pobreza del solicitante y a través del estudio exhaustivo, acompañados, por otras investigaciones y cálculos que se deben de ejecutar se determina si la persona está en condición de pobreza y que amerita la pensión.

7.     Al finalizar el primer análisis en la Sucursal, cumpliendo con los requisitos en el estudio administrativo, se pasa al Área de Salud para la valoración del criterio de invalidez, por parte del Comité Local Calificador.

8.     Pensiones.

Etapa 2: Área de Salud. Comité local evaluador

1.     Si el caso es por causa de invalidez se debe trasladar el expediente y la solicitud de revisión y emisión del criterio de invalidez al área de salud donde reside el solicitante.

2.     Los médicos encargados de analizar el caso por invalidez, revisan la información del expediente físico y electrónico, en caso de consultar el expediente digital único en salud (EDUS), determinando si se necesitan realizar más estudios de laboratorio o gabinete, así mismo si se necesita solicitar epicrisis o dictamen de algún otro centro, o si amerita valoración por especialista de algún centro hospitalario dependiendo de la patología del solicitante.

3.     Los funcionarios encargados de determinar la valoración de invalidez dictaminan, por medio de un documento el grado de invalidez del paciente y trasladan los documentos a los encargados del trámite de pensión de donde fue remitido con el criterio de invalidez.

Etapa 3: Trámite en la Sucursal posterior a valoración de Comité local

Por haber cumplido con la fase del estudio de invalidez y el análisis de los documentos aportados, por el solicitante, en el Área de salud el Comité local calificado, se encarga de enviar a Oficinas Centrales para valorar si califica para el beneficio de la pensión por el RNC.

Etapa 4: Oficinas Centrales de CCSS

Por haber cumplido con la fase del estudio de invalidez y el análisis de los documentos aportados, por el solicitante, la unidad encargada del estudio emite una resolución administrativa que debe de contener los elementos de orden jurídico y ser notificada en tiempo, forma y lugar (Caja Costarricense de Seguro Social, 2019).

En el nivel central la Dirección Calificadora de invalidez está compuesta por 25 médicos, en su mayoría con especialidad en medicina del trabajo, esta unidad pertenece a la gerencia de pensiones.

En la gerencia financiera es donde se realiza el primer filtro de evaluación social que es la ficha de inclusión social, que se hace en las sucursales de la CCSS; luego de haber pasado el filtro social, donde valora el indicador primordial en el RNC, que es la pobreza o pobreza extrema, se pasa a la gerencia médica, que viene a constituir el área de salud donde se valora la parte de invalidez, para pasar por último a la gerencia de pensiones donde se encuentra la dirección de calificación de invalidez, el cual corresponde en las Oficinas Centrales.

Se conforman comisiones cada día para análisis de casos, que provienen de las áreas de salud de todo el país, los cuales se van evaluando casos conforme llegan, dando prioridad a los grandes discapacitados; no hay clasificación por regiones ni por áreas de salud. Por día funcionan dos comisiones conformadas por cuatro médicos donde atienden un promedio de 25 a 60 casos por comisión, este número de casos vistos por día es de acuerdo con su complejidad.

En las comisiones se analizan los casos enviados de las áreas de salud. Donde se valora el criterio médico de invalidez en el área de salud. Se toma en cuenta valoración del daño corporal, se informan con el EDUS, y en caso de considerar una cita con los médicos evaluadores o peritos en el nivel central, se programa la cita, donde el paciente firma un consentimiento informado y se le hace examen físico completo e historia clínica; así como de considerar exámenes complementarios para la toma de una decisión. Además, pueden devolver el caso a la sucursal si consideran que debe ser nuevamente evaluado en el área de salud.

Se toma en cuenta el criterio médico del área de salud, pero la decisión final de, si es candidato para una pensión por el régimen no contributivo, siempre será tomada por la Comisión Calificadora del Estado en oficinas centrales.

Los médicos en oficinas centrales son capacitados cada 6 meses aproximadamente para valoraciones de casos por invalidez. Existen los casos que se les llaman grandes discapacitados que se clasifican como prioridades médicas que son vistos con prioridad debido a los puentes de desarrollo entre instituciones, siempre y cuando cumplan con el indicador de pobreza y pobreza extrema.

Etapa 5: Sucursal posterior de Valoración en Comité Calificado del Estado (Oficinas Centrales)

Una vez concluida la aprobación de una pensión por RNC, se debe de incluir en una lista de espera al solicitante; para que este reciba su pensión debe de fallecer un asegurado del RNC para que la lista tenga movilidad, o bien que alguno de los beneficiarios de la pensión de RNC, cambie su situación social, que no se encuentre en condición de pobreza o pobreza extrema, entonces se le elimina el beneficio quedando disponible esa pensión.

 

Esquema 2. Mapa conceptual del proceso para otorgamiento de pensión por RNC por invalidez

Diagrama, Escala de tiempo

Descripción generada automáticamente

Fuente: Elaboración propia.  (2019)


Respuestas de la administración ante el administrado

Una vez aprobado el beneficio de pensión por el Régimen no Contributivo, el administrado debe acudir a la Sucursal de la CCSS donde inició su trámite administrativo que corresponde al Área de Jurisdicción de su domicilio.

En caso de que la pensión sea aprobada existen dos tipos de montos económicos:

a.     El básico que es de 82 mil colones.

b.     El de grandes discapacitados que es de 300 mil colones donde se incluyen la parálisis cerebral profunda, Mielomeningocele, autismo, y los equiparables a parálisis cerebral profunda, esto significa que va a una consulta directa en Oficinas Centrales de la CCSS, ya que estos casos no pasan por la Comisión Local Calificadora (Área de Salud). En Oficinas Centrales son examinados con protocolos establecidos para cada patología, de acuerdo con la Ley de Pensión Vitalicia de personas que padecen Parálisis Cerebral Profunda (8769).

Cuando un caso es rechazado, que no cumple los criterios de invalidez, por parte de la comisión del estado, puede el solicitante realizar una apelación que se conoce con el nombre de la primera instancia, en un plazo de 3 días hábiles; en la sucursal que le corresponda e inicia el proceso de nuevo, con otro médico evaluador en el área de salud.

De ser rechazo un caso, por segunda vez, puede volver a solicitar por tercera vez el trámite una vez concluido un año del último trámite de solicitud, en este caso si es rechazado nuevamente, se agotó la vía administrativa del caso en cuestión para la invalidez solicitada. De ser rechazado tiene derecho incluso a llevarlo a instancias judiciales,  presentando un recurso de amparo.

El solicitante puede realizar las solicitudes por invalidez para el RNC, que considere a su criterio que cumplen con invalidez, siempre y cuando no sea por la misma patología rechazada anteriormente.

Propuesta de Acción: Estudio de caso en el Área de Salud Esparza

Prototipo exitoso del Sistema:

Se realiza estudio de caso prototipo de la zona de Esparza, de un usuario que realiza el trámite para la pensión por el RNC. El cual se considera exitoso porque completa todas las etapas del proceso para su aprobación.

Comparación de caso prototipo, con la realidad, en la Sucursal de la CCSS

Durante la valoración del proceso en la Sucursal, para realizar el llenado de solicitud de pensión, no es inmediato, debe ajustarse el día propuesto por la sucursal el cual está habilitado una sola vez al mes.

En el caso prototipo se tuvo la facilidad que el día que fue a hacer la consulta, se le informó que el día propuesto para sacar cita era dentro de 8 días, lo que le facilitó al solicitante mayor rapidez para iniciar el estudio socioeconómico.

Sin embargo, los que piden información un día después de la fecha mensual asignada por la sucursal, deben esperar al siguiente mes para sacar cita para el llenado de la solicitud de pensión por RNC, lo que implica una limitación en el tiempo del proceso para el solicitante, debido a que es una vez al mes.

Una vez ingresada la solicitud a la sucursal, inicia el proceso de estudio socioeconómico, donde el tiempo aproximado de análisis del caso es de un mes más. En esta instancia se determina si el caso por invalidez prosigue al Área de Salud (Comité Local) o es rechazado por no cumplir el indicador básico del RNC que es pobreza o pobreza extrema.

El sistema permite que, a pesar de ser un caso rechazado en una primera instancia, por no cumplir el estudio socioeconómico, el solicitante puede al año del primer estudio realizar una nueva solicitud, y así sucesivamente hasta cumplir una tercera solicitud como máximo.

De acuerdo con lo anterior el derecho de llenar la solicitud de pensión por RNC en 3 ocasiones como máximo por la misma patología, provoca una saturación en el proceso de admisión de los casos que se encuentran en estudio.

Una vez realizada la valoración socioeconómica, y aprobada en la sucursal, se pasa el caso al Área de salud para la valoración médica.

Según la entrevista realizada al funcionario a cargo de la Sucursal de Esparza de la CCSS, se le pregunta ¿Qué cambiaría para mejorar el proceso en la sucursal?, sin embargo, este indica que “no está en las manos de él hacer esos cambios, ya que todo depende del presupuesto, por el cual es básicamente acorde al número de fallecimientos al mes o por cambio de condición social del beneficiario (ya no califica en  condición de pobreza) y de acuerdo con presupuesto del estado.

Por lo tanto, los casos que ya pasaron por todo el proceso de aprobación deben esperar en una lista su turno para el beneficio de pensión por RNC, el cual indican en la entrevista realizada, es de aproximadamente un año y medio.

Comparación de caso prototipo, con la realidad, en el Área de Salud (Comité Local Calificador).

El caso prototipo fue recibido en el Área de Salud luego de un aproximado de 2 meses de estar en la Sucursal, posterior a eso su valoración médica se realizó a los 3 meses, donde no necesitó exámenes complementarios u otra consulta. Esto impacta en una resolución oportuna porque no requirió más tiempo de estudio en el Área de Salud. Se remite Dictamen médico del RNC a la sucursal nuevamente.

Según las encuestas a los médicos que se encargan de valorar a los solicitantes de pensión por RNC, indican que el comportamiento más frecuente no es el caso prototipo, debido a que su mayoría necesitan estudios complementarios para dar un veredicto de invalidez, y además de que requieren utilizar tiempo extra para completar el reporte del dictamen.

Según encuesta a los médicos evaluadores, la mayoría de los casos de acuerdo con su criterio, no son considerados inválidos. Esto involucra exámenes complementarios que tienen un tiempo de realización y un costo para la seguridad social, además del gasto financiero de todos los funcionarios que están involucrados en la atención de estos pacientes.

En la clínica donde se hace la valoración médica inicial, estos campos se incluyen a la agenda diaria, provocando menos espacios para atención de usuarios, y para realización de estudios complementarios. Ello ocasiona mayores listas de espera, saturación del servicio, insatisfacción del usuario enfermo agudo ya que deben asistir a un servicio de urgencias para su atención, llevando a la saturación de urgencias. Lo que ocasiona un ciclo de demandas insatisfechas.

Hay que recalcar que a los médicos del comité local una vez que son seleccionados por el Área de Salud para formar parte del Comité Local, se les  capacita durante un medio día por una única vez. El cual acusan de ser una capacitación insuficiente para la variedad de patologías que se presentan en la realidad de la consulta del Comité Local, lo que implica la posibilidad de un sesgo en el criterio del médico evaluador.

De acuerdo con lo anterior repercute a su vez en el Comité Calificador del Estado implicando que deban enviar más estudios complementarios o deba ser valorado nuevamente por los médicos en Oficinas centrales por no tener el criterio adecuado.

En cuanto a la opinión de la encargada del Comité Local Calificador de Esparza (Entrevista Dra. Coordinadora de Consulta Externa) con respecto al proceso realizado en el Área de Salud, que implica la realidad del Sistema, menciona que:

La evaluación de los diferentes regímenes de pensiones pertenece a la Gerencia de Pensiones, no a la Gerencia Médica, pero se le ha adicionado a las Áreas de Salud este trabajo, sin tomar en cuenta el faltante de personal médico que tienen todas las Áreas de Salud, y más aún sin tomar en cuenta el tiempo que se necesita para cada expediente, porque en 30 minutos no es posible valorar al paciente integralmente, y realizar el reporte, por lo que generalmente los médicos tienen que completar en tiempo extraordinario los expedientes, por lo que la única forma de agilizar el proceso sería con más personal para lograr cubrir la demanda, o bien que la Gerencia de pensiones tenga un médico evaluador en cada sucursal que filtre los expedientes que no calificarían, y al Área de Salud lleguen solamente los potenciales candidatos a cumplir con los requisitos para aplicar a la pensión del RNC.

Concluido el trámite en el Área de Salud, es regresado a la sucursal para consultar en SINIRUBE; si la persona solicitante continúa en estado de pobreza o pobreza extrema, el caso continúa a la evaluación del Comité Calificador del Estado para la decisión final; por otro lado, en caso de no cumplir según el filtro de SINIRUBE de pobreza y pobreza extrema, provoca un rechazo de la solicitud de pensión, ocasionando una pérdida de todos los recursos invertidos en el caso en mención.

No existe ningún tipo de estudio a nivel de Área de salud, sucursal y Oficinas centrales de listas de espera, tiempos de respuestas, casos aprobados versus casos no aprobados, cantidad absoluta de apelaciones de casos rechazados. De acuerdo con lo anterior evidencia una gran debilidad a nivel de gerencia para la planificación y uso óptimo de los recursos.

Comparación de caso prototipo, con la realidad, en el Comité Calificador del Estado (Oficinas Centrales)

En el caso prototipo, el resultado del comité calificador del Estado fue el mismo del  Comité Local Calificador, el cual pasó el 67% requerido para su aprobación, considerándose inválido, por tanto, se le dio el visto bueno para la pensión por invalidez del RNC.

Este caso posteriormente fue trasladado nuevamente a la sucursal a una lista de espera, para filtrarlo por el SINIRUBE antes de darle el beneficio al solicitante. El filtro resultó continuar en estado de pobreza, por lo que se procedió a informarle al solicitante de su aprobación, en un tiempo total de duración de 1 año y 2 meses.

El caso prototipo, aunque extenso, no es la norma ya que en  su requieren más exámenes complementarios porque se requieren. Además de requerir en muchos casos la evaluación por parte de los médicos del Comité Calificador del Estado de oficinas centrales, en donde el trámite se hace más extenso para que resuelvan un criterio de invalidez.

Por otra parte, el Comité Calificador de invalidez del Estado de, también tiene la potestad de devolver el caso a la sucursal para que a su vez sea enviado al Área de Salud para una nueva valoración, enlenteciendo aún más el trámite de solicitud.

Es importante recalcar que todos los trámites que se llevan a cabo en sucursal, Área de Salud y Oficinas Centrales, deben consultar el SINIRUBE. Por tanto, la última valoración médica que es en Oficinas Centrales, una vez que ellos aprueban la pensión, debe pasar a la sucursal que corresponde el expediente según jurisdicción del paciente, para que esta haga el filtro final; de no calificar el caso en mención, se descarta todo lo realizado anteriormente.

Una vez más se comprueba la pérdida de recurso financiero, humano y de tiempos funcionario, en todo el proceso de reclutamiento para otorgar una Pensión por RNC por invalidez, provocando una evidente mala gestión en gerencia y planificación institucional.

Análisis de las entrevistas a los beneficiarios

De acuerdo con la entrevista individual y criterios de inclusión de estos cuatro beneficiarios de la pensión del RNC, coinciden en una duración de más de un año. Considerando un tiempo muy extenso de trámites y espera, para conocer un criterio que beneficie su situación social.

Los cuatro desconocen los tiempos de la valoración médica. Es muy diferente a la realidad expuesta en el caso prototipo. Los cuatro coinciden en ignorar totalmente los tiempos en Oficinas Centrales.

De los entrevistados dos lo obtuvieron en un rango de un año a dos meses, uno en año y medio, y otro en 2 años (Gráfica 1). Además, consideran que es un proceso lento, en donde no tenían visibilidad de las etapas y del criterio final.

Ninguno de los cuatro beneficiarios entrevistados recurrió a la apelación. Sin embargo, uno de ellos desconocía la posibilidad de optar por una apelación.

Dos de los beneficiarios indicaron que, debido a su extrema pobreza, la pensión constituía un aporte económico importante en su vida (“gracias a eso tenemos que comer”). Los otros dos indican que la pensión es insuficiente sin embargo les ayuda (“peor es no tener nada”).

Gráfico 1. Tiempo de asignación promedio para pensión por RNC

Gráfico, Gráfico de barras

Descripción generada automáticamente

Fuente: Morales Soto Ángela; Parra Brenes Angie (2019).

Como elementos importantes en los hallazgos posteriores al análisis de información podemos encontrar:

1.     Hay una saturación del sistema ya que solamente hay un día para recibir solicitudes, existiendo un gran cúmulo de solicitudes.

2.     Las solicitudes por invalidez son la principal causa de solicitud en la cual la gran mayoría son rechazadas, sin embargo el sistema no contempla el dato porcentual de aceptación vrs rechazo, ya  que de acuerdo a la investigación y análisis la mayoría no cumplen con el criterio de invalidez.

3.     Hay una pérdida de oportunidades y recursos por cuanto la condición de pobreza cambia en el tiempo, siendo el programa SINIRUBE quien determina que ya no tiene condición de pobreza, en muchos casos se excluyen del proceso ya que su condición puede variar durante el estudio, lo que ocasiona no poder realizar proyecciones de forma individual, pero si se pueden realizar en grupo o de poblaciones.

4.     No hay un sistema de control del programa que permita determinar si los procesos están siendo llevados a tiempo, hay deficiencias en la calidad de los estudios y de estandarización ya que no hay protocolos ni normas de atención con procesos detallados.

5.     Los tiempos para el estudio son extensos según lo analizado en las entrevistas, donde al final existe una lista de espera que no se determina por estado de pobreza o condición social sino por la fecha en que se aprueba para otorgarle la pensión del régimen no contributivo.


 

Resultados: Plan Gerencial de la eficiencia para el Régimen no Contributivo

Según lo analizado, se toman los puntos críticos vistos en el caso prototipo, resumidos en el cuadro 3, para la propuesta de mejora, indicando los puntos de control para la realización de mecanismos específicos que brinden protección al sistema que cuenta con recursos limitados para la adjudicación. Por lo tanto, se recomiendan en el siguiente Plan Gerencial cómo se deberían de establecer los controles actuales, para mejorar la eficiencia del sistema.

Cuadro 1. Mejoramiento Gerencial según caso prototipo

Tabla

Descripción generada automáticamente

Fuente: Morales Soto Ángela; Parra Brenes Angie (2019)

Tabla 1. Plan Gerencial de la eficiencia para el Régimen no Contributivo

Objetivo

Meta

Proceso de mejora

Indicador de Gestión

Responsables

Desarrollar un sistema de información de las acciones realizadas en los diferentes puntos de control definidos mediante la ejecución de un reporte de acciones al momento de referir el expediente en las diferentes etapas del proceso de resolución de las solicitudes de la Pensión del RNC. De la CCSS-

 

Crear un instrumento en los puntos de control.

 

Sistema de información de gestión gerencial que mida los tiempos y movimientos de los procesos.

Mejorar tiempos de respuesta

 

Eliminación de duplicidad de procedimientos o información para la toma de decisiones.

 

Sistema de información para la supervisión de los procesos.

Tiempo de ejecución de acciones por puntos de control. (Fecha de envío del expediente – Fecha de Recepción del expediente)

 

Número de acciones realizadas por caso en el punto de control.

 

Tiempo promedio de acciones por punto de control (Número de acciones / tiempo que se duró el expediente)

Gerencia de Pensiones

 

Dirección de Tecnología y Comunicaciones (Área de Sistemas)

Crear los manuales de procedimientos de las acciones a ejecutar en los diferentes subprocesos por medio de un análisis de procesos y sus flujogramas, en las diferentes etapas del proceso de resolución de las solicitudes de la Pensión del RNC. De la CCSS.

 

Crear 8 manuales de trabajo (uno por punto de control) cada uno con varios procesos definidos y sus actividades.

Estandarización de las acciones de trabajo.

 

Base para un sistema de capacitación en procesos.

Porcentaje de logro:

Numero de manuales creados / número de manuales definidos

Grupo interdisciplinario conformado por los tres niveles de gestión

Gestionar un estudio de automatización del sistema de Pensiones del RNC mediante la gestión administrativa de la Gerencia de Pensiones ante el Área de Informática de la CCSS

Estudio de automatización del Sistema de Pensiones del RNC

 

 

Reducción de tiempos y movimientos en el traslado de documentos

 

Mejoramiento del control del sistema mediante informes automatizados.

Estudios realizados (estudios realizados / estudios propuestos)

 

 

Gerencia de pensiones.

 

Gerencia Financiera

 

Dirección de Tecnología y Comunicaciones

Desarrollar un sistema de ponderación de los estudios de pensión del RNC mediante el uso de métodos estadísticos a través de un estudio de factibilidad

Desarrollar un estudio de factibilidad, con una propuesta de trabajo.

Los tiempos de espera se mejoran posterior a la aprobación de las solicitudes de pensión del RNC ya que se mejora la posibilidad de acuerdo con una ponderación de su estado de pobreza.

Estudios realizados / estudios programados

Gerencia de Pensiones

Crear un Centro Evaluador Local de Pensiones del RNC, distribuidos por regiones mediante dependientes de las sucursales de la CCSS.

 

Creación de siete Centros Evaluadores Locales de Pensiones del RNC

Mejora la atención de los casos por invalidez

Número de regiones equipos evaluadores trabajando / número de regiones equipos evaluadores propuestos

Gerencia Pensiones.

Gerencia Financiera.

Una Sucursal por cada región.

Fuente: Morales Soto Ángela; Parra Brenes Angie (2019)

Para un Plan Gerencial de la eficiencia para el régimen se deben conceptualizar tres aspectos:

1.     De acuerdo con los resultados de la investigación se detectan los siguientes problemas:

§  Falta de sistemas de control.

§  Inadecuado control de tiempos y movimientos.

§  Ausencia o inadecuados procesos de atención (protocolos).

2.     La generación de un sistema automatizado que permita definir el cuadro de control y seguimiento.

3.     Sistema de clasificación y ponderación de las necesidades de los usuarios.

Sistema de control y protocolos

En el organigrama 3 se establecen los puntos de control del proceso donde se debe de generar información a tres instancias:

A.    Instancia local. Donde se deja constancia de lo actuado y el tiempo en que se ejecutó el proceso que le corresponde, además de la instancia donde se trasladó.

B.    Instancia Regional. Le corresponde al nivel regional de sucursales brindar un control de las acciones de los niveles locales, buscando la eficacia y la eficiencia del sistema.

C.    Instancia Central. Debe conocer todo lo actuado en el sistema de forma resumida y que permite desarrollar políticas y mejoras sistemáticas de las pensiones del RNC.

 

Debido a que el sistema no es automatizado, se debería generar un informe  en cada una de las instancias, para el control estadístico en cuanto a tiempo, duración y acciones realizadas en  cada nivel; este documento se puede generar en línea interactiva y ser enviado a las instancias correspondientes e imprimirse para el expediente físico o incluirse al expediente electrónico o EDUS. Debe de contener las siguientes variables:

·       Fecha de recepción: día en que se recibe el expediente en esa instancia.

·       Fecha: el día en que se genera el informe.

·       Fecha de Envío: día en que reenvía el expediente a otra instancia.

·       Motivo de referencia: se indica las causas o motivos, por los cuales se envía a otra instancia.

·       Acciones ejecutadas: Se indica las acciones que se realizaron en la instancia que remite.

·       Número de atenciones realizadas: es el número de veces que el expediente se procesa en esa instancia.

·       El nombre y la firma de la persona que genera el reporte.

Esquema 3: Mapa conceptual con puntos de control

Diagrama

Descripción generada automáticamente

Fuente: Morales Soto Ángela; Parra Brenes Angie (2019)

 

El organigrama señala los 8 puntos de control en  el plan estratégico: “Mejoramiento de la gestión del proceso de resolución de solicitudes de pensión del RNC”.

Esquema 5. Ficha de Control:

CONTROL DE ACCIONES DEL SISTEMA DE TRAMITE DE PENSIONES DEL RNC

 

 

 

 

 

 

 

 

Fecha:

 

 

 

 

 

Lugar:

 

 

 

 

 

 

 

 

 

 

 

Nombre del solicitante:

 

N. de Expediente:

 

 

 

 

 

 

 

 

 

 

Fecha recepción expediente:

 

 

 

 

 

 

 

 

 

 

Fecha de envío del expediente:

 

 

 

 

 

 

 

 

 

 

Motivo de referencia del expediente:

 

 

 

 

Acciones ejecutadas:

 

 

 

 

Número de atenciones realizadas:

 

 

 

 

 

 

 

 

 

 

 

 

 

 

 

 

 

Nombre y firma de la persona ejecuta reporte

 

 

 

 

 

 

 

1.     Sistema de Protocolos o manuales de funcionamiento

Para cada una de las instancias de trabajo

·        Sucursal.

·        Comisión Local Calificadora.

·        Comisión Calificadora del Estado.

 

Se debe de generar un manual operativo con cada una de las acciones que se deben de operativizar para ser más eficientes en el proceso de trámite de los solicitantes de la pensión del RNC.

Para cada uno de los puntos se debe de tomar en cuenta, la documentación a utilizar, las acciones que se deben de generar con sus tareas, con el fin de generalizar un proceso estándar en el trámite de las solicitudes de Pensión del RNC.

2.     Sistema automatizado del expediente del trámite de la solicitud de pensión del RNC para Invalidez

Es importante crear un sistema automatizado del expediente, con la ayuda de un equipo de Tecnología de Información ya sea de la Gerencia General de la Caja o por medio de contratación. El cual debe por lo menos cumplir con los siguientes requisitos:

Comunicación:

Debe tener un acceso con el EDUS y su agenda de citas (Sistema de Información de Identificación, Agendas y Citas- SIAC), tanto a nivel del Área de Salud como de hospitales para los funcionarios evaluadores.

Debe haber comunicación con el Sistema Integrado de Laboratorio Clínico (SILC) y el Sistema Integrado de Farmacia (SIFA), para obtener información de exámenes realizados como de fármacos utilizados por el paciente.

Debe comunicarse a lo externo con el SICERE, SINIRUBE, con el IMAS, PANI, y otras instancias que tengan sistemas automatizados que permita realimentar el sistema de información. Así se brinda más facilidad al personal encargado del proceso para el estudio del solicitante de pensión.

Sitio Web

Los datos, consultas y entrevistas en cada etapa deben de realizarse por medio de comunicación electrónica para que los estudios de campos queden registrados en tiempo real.

Debe de ser amigable y tener el soporte institucional. Por existir una red informática institucional se debe de apoyar a la misma, mediante las mejoras continuas del software y el hardware, así como la actualización de los avances tecnológicos disponibles.

3.     Sistema de clasificación y ponderación de las necesidades de los usuarios

La propuesta consiste en que la lista de espera que pueda ponderar de tal manera que, si una persona tiene una condición de pobreza o pobreza extrema, grado o porcentaje de invalidez, de dependencia y otros, cada uno de estos puntos se ponderen y se obtenga una clasificación cuantitativa que hace que el solicitante este en mejor posición dentro de los que esperan en recibir una pensión; es necesario que se pueda clasificar gradualmente, no por orden  en el tiempo de entrar al sistema, sino que sea por su condición.

Así mismo debe de ser entregada por un tiempo y buscar los mecanismos para que las condiciones de vida mejoren de acuerdo con sus condiciones sociales, educativas, de red social y físicas. Debe tenerse un sistema que pueda detectar en  la forma más rápida posible, si en  el transcurso de los estudios, el solicitante ya no pertenece a la condición de pobreza o pobreza extrema, con el propósito de no continuar con las valoraciones.

Se debe de plantear un modelo del proceso a través de disciplinas como la estadística, modelos de control, algoritmos de ponderación de las variables de estudio.

El concepto es que dentro de los pobres cuál es el más pobre, y cuál es más inválido, ya que el ingreso del sistema no debe de adecuarse a solo el tiempo en que se aprueba la solicitud.

4.     Implementación de médicos evaluadores locales para la Gerencia de Pensiones

4.1.         Desconcentración de la Gerencia de Pensiones

Mediante la creación de un Centro Evaluador Local para Pensiones, sectorial, el cual se encuentre distribuido según la demanda o necesidad de las distintas regiones del país, en  donde se encuentren médicos dirigidos por la Gerencia de Pensiones, y con dedicación exclusiva para las valoraciones médicas de los solicitantes del beneficio por el Régimen no Contributivo.

Esto permitiría disminuir los tiempos de traslado de información, que las valoraciones se realicen con mayor prontitud, y mejorar la articulación de ambas instancias.

También los médicos dispondrían de mayor tiempo para las valoraciones, y así lograr cumplir las metas propuestas, con la selección de casos prioritarios para la obtención de la pensión.

4.2.         Tiempo de Valoración Médica

Realizar un estudio sobre el beneficio de la creación de una plaza médica en cada Área de Salud versus gestionar más tiempo agendado para valoraciones del RNC; así se dispondría de mayor tiempo para valoración y dar seguimiento a los casos pendientes.

5.     Evaluación

                 i.          Una vez se haya aprobado el Plan por parte de las autoridades de la Gerencia de Pensiones y la Junta Directiva de la Caja, se realizarán evaluaciones semestrales, por un equipo que defina la Gerencia de Pensiones.

               ii.          Para cada uno de los estudios a ejecutar si no hay personal para la gestión se deberá buscar el contenido económico necesario, para realizar las contrataciones de consultorías y ejecutar el trabajo correspondiente.

              iii.          Este plan se ejecutaría como un proyecto con un alcance de máximo dos años de ejecución.

Alcances (importancia en el marco de la gestión pública regional, nacional)

Internacionales.

Según la base de datos de la Organización de Naciones Unidas (ONU), los países de América Latina y el Caribe, que cuentan con el régimen de pensión no contributiva son: Argentina iniciado a mediados del siglo XX, Belice introducida en 2003 con la intención de aliviar la pobreza, Bermudas en 1970, Perú en el 2017, San Cristóbal y Nieves en 1998, Uruguay en 1919, y Costa Rica en 1974. También cuentan con este Régimen de pensión Antigua Barbuda, Bahamas, Barbados, Bolivia, Brasil, Chile, Colombia, Cuba, Ecuador, El Salvador, Guatemala, México, Honduras, Panamá, Paraguay, San Vicente y Las Granadinas, Trinidad y Tobago, Venezuela, Bolivia, República Dominicana. (Naciones Unidas, CEPAL, 2019)

Por lo tanto, a nivel internacional existe la implementación de la Pensión por Régimen no Contributivo, pero no se cuenta con un estudio publicado del proceso para poder comparar, por lo cual se concluye que el Régimen no Contributivo de Costa Rica abarca más beneficiarios, ya que no involucra solamente a la población adulta mayor como en los demás países.

Nacionales

A nivel nacional no existen publicaciones relacionadas con el estudio del proceso de asignación para adquirir una pensión por el régimen no contributivo y mucho menos para valorar la calidad con la que se desarrolla los procesos que intervienen en el régimen no contributivo, siendo más complejo el de la valoración médica por invalidez.

Los alcances que se pretenden lograr mediante la evaluación detallada del tema seleccionado, con la normativa y sus reglamentos vigentes, es poder identificar los problemas reales en cuanto al trámite de solicitud y aprobación de una pensión del RNC (Régimen no Contributivo) y así plantear posibles soluciones y recomendaciones.

Revisar la información de la calidad del proceso del régimen de pensiones no contributivo por invalidez, a fin de tener claridad de las implicaciones y alcances de los tiempos de respuesta a los solicitantes que requieren una valoración médica.

Analizar de principio a fin el procedimiento que sigue la valoración médica de los pacientes que solicitan una pensión, a fin de poder mapear el procedimiento actual y poder identificar los posibles problemas existentes desde el punto de vista de calidad del proceso.

Plantear posibles soluciones y recomendaciones a un problema real y existente, que de momento no ha sido analizado y revisado con el detenimiento que requiere.

Dotar a los Gerentes encargados de toma de decisiones de un análisis estructurado del tema en cuestión.

Conclusiones

Se puede concluir en el presente artículo, de acuerdo con los objetivos planteados lo siguiente:

Objetivo 1. Caracterizar el proceso de otorgamiento de Pensión por Régimen no Contributivo por invalidez de la Caja Costarricense de Seguro Social en 2019.

1.     El tiempo para dar cita del llenado de la solicitud y entrega de la ficha de inclusión social (FIS) es solamente de un día al mes, tiempo insuficiente para los solicitantes, además la misma se puede hacer en tres ocasiones a pesar del rechazo de las gestiones anteriores llevando a una saturación del sistema.

2.     De acuerdo con el criterio médico del Comité Local Calificador de Esparza la mayoría de los casos no son considerados como inválidos, con un costo desconocido, pero que se presume es alto por los exámenes a realizar y el recurso humano involucrado en la resolución del caso.

3.     Se indica que las capacitaciones dadas a los médicos evaluadores en el área de salud, son insuficientes y que la calidad de la evaluación se puede ver afectada, por sesgos en la evaluación.

4.     Cada vez que se cumpla con una etapa de la evaluación se valora el estado de pobreza a través del SINIRUBE, llevando a que en muchas ocasiones se elimine el estudio porque su condición cambio y se pierde todo el trabajo realizado anteriormente.

5.     No existe ningún tipo de estudio a nivel de Área de salud, Sucursal y Oficinas centrales de listas de espera, tiempos de respuestas, casos aprobados versus casos no aprobados, cantidad absoluta de apelaciones de casos rechazados, existiendo una debilidad a nivel de gerencia para la planificación y uso óptimo de sus recursos.

6.     Hay una duplicidad de funciones, ya que hay dos comités de evaluación de la condición de invalidez, una en el nivel local y otra en el nivel central.

7.     Los tiempos de espera son prolongados, según el criterio de los entrevistados, ya que existe la potestad de devolver los estudios a nivel local para que sean nuevamente valorados, alargando los tiempos de espera para el solicitante.

8.     Posterior a la aprobación las personas a quien se les aprobó la pensión del RNC pasan a una lista de espera a fin de que alguien abandone el sistema ya sea porque cambió su condición económica o fallezca un pensionado del régimen, sin importar la condición social, económica o de salud de la persona.

9.     No existen tramos de control en el proceso, ya que no se controla ni se evalúa como se debe de realizar de acuerdo con las normas y leyes que cubren la seguridad social. 

10. Se comprueba la pérdida de recurso financiero, humano y de tiempos funcionario, en todo el proceso de reclutamiento para otorgar una Pensión por Régimen no contributivo por invalidez, provocando una evidente mala gestión en gerencia y planificación institucional.

Objetivo 2 Mostrar el funcionamiento del proceso de otorgamiento de Pensión por Régimen no Contributivo de la CCSS mediante un caso prototipo.

1.     El funcionamiento del proceso está regulado por un documento legal, pero no por un proceso sistémico funcional institucional (CCSS), lo cual hace que las interpretaciones sean muy diversas y permite diferentes criterios de los evaluadores del Comité Local Calificador, de acuerdo con la falta de capacitación de los mismos.

2.     En el caso prototipo se puede concluir que es un caso excepcional en cuanto a resolución se refiere, porque completa todas las etapas del proceso para su aprobación. Más sin embargo no quiere decir que los tiempos para la resolución del caso son los ideales. Debido a que no se tienen documentados los tiempos, especialmente porque son recargo de los médicos de consulta.

Objetivo 3 Recomendar las acciones gerenciales que deben ser implementadas para la mejora de la eficiencia del Régimen estudiado.

1.     Se incluye el plan gerencial como parte   esencial de las acciones implementas para mejorar la eficiencia del Régimen no contributivo.

2.     Se deben valorar la totalidad de los procesos que se llevan a cabo en el RNC, estudiándolo a profundidad y generando documentos (protocolos) de acción para estandarizar los mismos.

Recomendaciones

1.     Se debe facilitar que el otorgamiento de la cita para llenado de la solicitud de la Pensión por RNC, sea diario, con el tiempo disponible del usuario de cada día. Para así evitar el retraso del solicitante, siempre y cuando este cumpla con los requisitos para llenado de la solicitud, consultando el SINIRUBE de la persona antes de otorgarle la cita en la mañana.

2.     Lograr que todos los evaluadores del Comité Local Calificador reciban actualización en cuanto a  la valoración médica de las distintas patologías, esto mediante la programación de talleres y capacitaciones anuales. Para así lograr direccionar de una forma adecuada a los usuarios que solicitan una pensión por invalidez del RNC,  logrando a su vez las metas y objetivos de la institución.

3.     Se requiere mejorar la comunicación entre la Sucursal, el Comité Local Calificador y el Comité Calificador del Estado de invalidez para impulsar, agilizar y lograr las metas trazadas. Mediante la creación de un sistema digital en común, se aseguraría tener resultados más rápidos de cada sector evaluador, logrando un proceso más eficiente. Por lo que la consulta al SINIRUBE en cada etapa de la evaluación, al ser un proceso más rápido, va a ser menos probable que la condición de pobreza cambie con facilidad, y se evitará entorpecer el trabajo realizado.

4.     Implementar un control de acciones del proceso para el otorgamiento de la Pensión por RNC, tanto a nivel de Área de salud, Sucursal y Oficinas centrales. Para tener conocimiento de las listas de espera, tiempos de respuestas, casos aprobados versus casos no aprobados, cantidad absoluta de apelaciones y de casos rechazados. Conociendo las fallas del proceso se puede mejorar la  gestión, logrando  optimizar los recursos y cumplir con los objetivos planteados. Garantizaría que la información sea confiable y veraz  para que se pueda realizar una valoración objetiva, ayudando al gerente a nombrar las metas deseadas y crear un plan estratégico, que se puedan ejecutar en planes diarios y semanales que conviertan en realidad las metas.

5.     Con la creación de un Centro Evaluador Local de Pensiones, se logra la desconcentración de la Gerencia de Pensiones. Este centro ha de estar conformado por médicos capacitados exclusivamente para la valoración de invalidez de los solicitantes. Así se evitaría enviar los casos al Comité Calificador del Estado de invalidez, dejándole solo valoraciones especiales que requieran una aprobación a nivel Central. Por lo que además se reduciría los tiempos de espera para el solicitante.

6.     Mediante la creación de un Sistema de Clasificación y Ponderación de las necesidades de los usuarios, se logra dar prioridad al solicitante acorde a su condición; ponderando o calificando varios puntos tales como la condición de pobreza, de invalidez, y de dependencia. De acuerdo con la clasificación cuantitativa obtenida se realiza el orden de la lista de espera de los  solicitantes que ya cuentan con la pensión aprobada.

7.     Realizar Protocolos y Manuales operativos del proceso, en cuanto a las acciones y pasos a seguir en las distintas instancias de trabajo. Para lograr optimizar el servicio de valoración brindado.

8.     Se requiere mejorar la Planificación y el control del Sistema tanto de la Sucursal, el Comité Local Calificador y el Comité Calificador del Estado para impulsar, agilizar y lograr las metas trazadas. Esto mediante la creación de un Sistema Digital en  común, que permita asegurarse de tener resultados más expeditos tener control y conocimiento de los costos y la productividad.

9.     Realizar retroalimentación de forma constante a los encargados de las distintas instancias evaluadoras, para garantizar que la realización de sus funciones sea de la forma correcta y verificar a su vez que se estén cumpliendo su labor.

10. Elaborar un plan estratégico para llevar adelante el plan gerencial propuesto. El plan incluye cumplir la realización de capacitaciones, mejorar la comunicación, control en cuanto a tiempo y costos, y priorización de los casos; logrando mejorar el proceso para una buena gestión.


 

Referencias bibliográficas

Álvarez, E. (2018). Informe Anual de Labores SINIRUBE. Costa Rica.

Beverinotti, J. (2016). Prioridades de Desarrollo y Determinantes del Crecimiento en Costa Rica. Banco Interamenicano de Desarrollo.

Caja Costarricense de Seguro Social. (2019). CCSS. Obtenido de Anuario Estadístico: https://www.ccss.sa.cr/est_anuarios

Caja Costarricense de Seguro Social. (23 de JULIO de 2019). Superintendencia de Pensiones Costa Rica. Obtenido de SUPEN: https://www.supen.fi.cr/regimen-no-contributivo

CCSS. (12 de setiembre de 2012). Caja Costarricense de Seguro Social. Obtenido de https://www.ccss.sa.cr/arc/normativa/18/reglamento_rnc.zip

CCSS. (2015). Anuario Estadístico. San José: CCSS.

CCSS. (2016). Anuario Estadístico. San José: CCSS.

CCSS. (2017). Anuario Estadístico. San José : CCSS.

CCSS. (agosto de 2017). Caja Costarricense de Seguro Social. Obtenido de https://www.ccss.sa.cr/arc/normativa/12/instructivo_rnc.zip

IMAS. (2019). Instituto Mixto de Ayuda Social. Obtenido de http://www.imas.go.cr/general/organo-desconcentrado-sistema-nacional-de-informacion-y-registro-unico-de-beneficiarios-del

INEC. (2019). Instituto Nacional de Estadística y Censo. Obtenido de http://www.inec.go.cr/pobreza-y-desigualdad/pobreza-por-linea-de-ingreso

MEP. (23 de agosto de 2019). Ministerio de Educación Pública. Obtenido de Ley y Reglamentos: https://www.mep.go.cr/ley-reglamento/ley-n%C2%BA-7983-ley-proteccion-trabajador

Naciones Unidas, CEPAL. (2019). ONU. Obtenido de Base de datos de programas de protección social no contributiva: https://dds.cepal.org/bpsnc/ps

Plataforma Tecnológica para la Gestión de la Excelencia. (2019). ISOTools. Obtenido de Software ISO Calidad: https://www.isotools.org/normas/calidad/iso-9001/

Rodríguez, M. A. (25 de marzo de 2019). Una pensión para la vejez es el fundamento de la solidaridad social. La Repéblica.net, págs. https://www.larepublica.net/noticia/una-pension-para-la-vejez-es-el-fundamento-de-la-solidaridad-social.

SINIRUBE. (2019). Sistema Nacional de Información y Registro Único de Beneficiarios del Estado. Obtenido de https://www.sinirube.go.cr/preguntas-frecuentes/

Sistema Costarricense de Información Jurídica. (06 de 08 de 2019). SCIJ. Obtenido de http://www.pgrweb.go.cr/scij/Busqueda/Normativa/Normas/nrm_texto_completo.aspx?param1=NRTC&nValor1=1&nValor2=64032&strTipM=TC



[1] Investigadora. Máster en Gerencia de la Salud. Directora del Área Rectora de Salud de la Unión. Licenciada en Medicina General y Cirugía por la Universidad Autónoma de Centroamérica.

 

[2] Investigadora. Máster en Gerencia de la Salud. Licenciada en Medicina y Cirugía por la Universidad Iberoamericana (UNIBE). Colaboradora del Ministerio de Salud en el Área de Salud Esparza, Puntarenas.